Functional Specifications
Business requirements for iFIX
Overview
Abbreviations & Common Terms
Scope
Fiscal Events-Based Approach
Definition of Fiscal Event
Types of Fiscal Events
Fiscal Event - Sub-Types
Application of Fiscal Event Framework to As-Is-Processes
Overview of Budget Cycle
Inferring Fiscal Events from As-is-Process Flows
Budget Planning
Actors (2)
Input (3)
Verb & Noun (4)
Output (5)
Attributes (6)
Does it trigger a fiscal event (7)
Fiscal Event Type (8)
Fiscal Event Sub Type (9)
Data Attributes for iFIX (10)
Actors (2)
Input (3)
Verb & Noun (4)
Output (5)
Attributes (6)
Does it trigger a fiscal event (7)
Fiscal Event Type (8)
Fiscal Event Sub Type (9)
Data Attributes for iFIX (10)
Actors (2)
Input (3)
Verb & Noun (4)
Output (5)
Attributes (6)
Does it trigger a fiscal event (7)
Fiscal Event Type (8)
Fiscal Event Sub Type (9)
Data Attributes for iFIX (10)
Actors (2)
Input (3)
Verb & Noun (4)
Output (5)
Attributes (6)
Does it trigger a fiscal event (7)
Fiscal Event Type (8)
Fiscal Event Sub Type (9)
Data Attributes for iFIX (10)
Actors (2)
Input (3)
Verb & Noun (4)
Output (5)
Attributes (6)
Does it trigger a fiscal event (7)
Fiscal Event Type (8)
Fiscal Event Sub Type (9)
Data Attributes for iFIX (10)
Actors (2)
Input (3)
Verb & Noun (4)
Output (5)
Attributes (6)
Does it trigger a fiscal event (7)
Fiscal Event Type (8)
Fiscal Event Sub Type (9)
Data Attributes for iFIX (10)
Actors (2)
Input (3)
Verb & Noun (4)
Output (5)
Attributes (6)
Does it trigger a fiscal event (7)
Fiscal Event Type (8)
Fiscal Event Sub Type (9)
Data Attributes for iFIX (10)
Actors (2)
Input (3)
Verb & Noun (4)
Output (5)
Attributes (6)
Does it trigger a fiscal event (7)
Fiscal Event Type (8)
Fiscal Event Sub Type (9)
Data Attributes for iFIX (10)
Actors (2)
Input (3)
Verb & Noun (4)
Output (5)
Attributes (6)
Does it trigger a fiscal event (7)
Fiscal Event Type (8)
Fiscal Event Sub Type (9)
Data Attributes for iFIX (10)
Actors (2)
Input (3)
Verb & Noun (4)
Output (5)
Attributes (6)
Does it trigger a fiscal event (7)
Fiscal Event Type (8)
Fiscal Event Sub Type (9)
Data Attributes for iFIX (10)
Budget Preparation
Budget Preparation for Revenue Receipt
Actors
Input
Verb & Noun
Output
Attributes
Does it trigger a fiscal event?
Fiscal event type
Fiscal event sub type
Data attributes for iFIX
Actors
Input
Verb & Noun
Output
Attributes
Does it trigger a fiscal event?
Fiscal event type
Fiscal event sub type
Data attributes for iFIX
Actors
Input
Verb & Noun
Output
Attributes
Does it trigger a fiscal event?
Fiscal event type
Fiscal event sub type
Data attributes for iFIX
Actors
Input
Verb & Noun
Output
Attributes
Does it trigger a fiscal event?
Fiscal event type
Fiscal event sub type
Data attributes for iFIX
Actors
Input
Verb & Noun
Output
Attributes
Does it trigger a fiscal event?
Fiscal event type
Fiscal event sub type
Data attributes for iFIX
Actors
Input
Verb & Noun
Output
Attributes
Does it trigger a fiscal event?
Fiscal event type
Fiscal event sub type
Data attributes for iFIX
Actors
Input
Verb & Noun
Output
Attributes
Does it trigger a fiscal event?
Fiscal event type
Fiscal event sub type
Data attributes for iFIX
Actors
Input
Verb & Noun
Output
Attributes
Does it trigger a fiscal event?
Fiscal event type
Fiscal event sub type
Data attributes for iFIX
Actors
Input
Verb & Noun
Output
Attributes
Does it trigger a fiscal event?
Fiscal event type
Fiscal event sub type
Data attributes for iFIX
Budget Preparation for Capital Expenditure - Capital Outlay
Actors
Input
Verb & Noun
Output
Attributes
Does it trigger a fiscal event
Fiscal event type
Fiscal event sub type
Data attributes for iFIX
Actors
Input
Verb & Noun
Output
Attributes
Does it trigger a fiscal event
Fiscal event type
Fiscal event sub type
Data attributes for iFIX
Actors
Input
Verb & Noun
Output
Attributes
Does it trigger a fiscal event
Fiscal event type
Fiscal event sub type
Data attributes for iFIX
Actors
Input
Verb & Noun
Output
Attributes
Does it trigger a fiscal event
Fiscal event type
Fiscal event sub type
Data attributes for iFIX
Actors
Input
Verb & Noun
Output
Attributes
Does it trigger a fiscal event
Fiscal event type
Fiscal event sub type
Data attributes for iFIX
Actors
Input
Verb & Noun
Output
Attributes
Does it trigger a fiscal event
Fiscal event type
Fiscal event sub type
Data attributes for iFIX
Actors
Input
Verb & Noun
Output
Attributes
Does it trigger a fiscal event
Fiscal event type
Fiscal event sub type
Data attributes for iFIX
Actors
Input
Verb & Noun
Output
Attributes
Does it trigger a fiscal event
Fiscal event type
Fiscal event sub type
Data attributes for iFIX
Actors
Input
Verb & Noun
Output
Attributes
Does it trigger a fiscal event
Fiscal event type
Fiscal event sub type
Data attributes for iFIX
Actors
Input
Verb & Noun
Output
Attributes
Does it trigger a fiscal event
Fiscal event type
Fiscal event sub type
Data attributes for iFIX
Actors
Input
Verb & Noun
Output
Attributes
Does it trigger a fiscal event
Fiscal event type
Fiscal event sub type
Data attributes for iFIX
Actors
Input
Verb & Noun
Output
Attributes
Does it trigger a fiscal event
Fiscal event type
Fiscal event sub type
Data attributes for iFIX
Budget Approval
Budget Approval from Legislature (Same process for Revenue and Capital nature Receipts and Expenditures)
Actors
Input
Verb & Noun
Output
Attributes
Does it trigger a fiscal event
Fiscal event type
Fiscal event sub type
Data attributes for iFIX
Actors
Input
Verb & Noun
Output
Attributes
Does it trigger a fiscal event
Fiscal event type
Fiscal event sub type
Data attributes for iFIX
Actors
Input
Verb & Noun
Output
Attributes
Does it trigger a fiscal event
Fiscal event type
Fiscal event sub type
Data attributes for iFIX
Actors
Input
Verb & Noun
Output
Attributes
Does it trigger a fiscal event
Fiscal event type
Fiscal event sub type
Data attributes for iFIX
Actors
Input
Verb & Noun
Output
Attributes
Does it trigger a fiscal event
Fiscal event type
Fiscal event sub type
Data attributes for iFIX
Actors
Input
Verb & Noun
Output
Attributes
Does it trigger a fiscal event
Fiscal event type
Fiscal event sub type
Data attributes for iFIX
Actors
Input
Verb & Noun
Output
Attributes
Does it trigger a fiscal event
Fiscal event type
Fiscal event sub type
Data attributes for iFIX
Budget Allocation
Communication and Distribution of funds (Same process for Revenue and Capital nature Expenditure)
Actors
Input
Verb & Noun
Output
Attributes
Does it trigger a fiscal event
Fiscal event type
Fiscal event sub type
Data attributes for iFIX
Actors
Input
Verb & Noun
Output
Attributes
Does it trigger a fiscal event
Fiscal event type
Fiscal event sub type
Data attributes for iFIX
Actors
Input
Verb & Noun
Output
Attributes
Does it trigger a fiscal event
Fiscal event type
Fiscal event sub type
Data attributes for iFIX
Actors
Input
Verb & Noun
Output
Attributes
Does it trigger a fiscal event
Fiscal event type
Fiscal event sub type
Data attributes for iFIX
Actors
Input
Verb & Noun
Output
Attributes
Does it trigger a fiscal event
Fiscal event type
Fiscal event sub type
Data attributes for iFIX
Budget Execution
Request for Release of Funds from State Treasury - Scheme-related Capital Expenditure
Actors
Input
Verb & Noun
Output
Attributes
Does it trigger a fiscal event
Fiscal event type
Fiscal event sub-type
Data attributes for iFIX
Actors
Input
Verb & Noun
Output
Attributes
Does it trigger a fiscal event
Fiscal event type
Fiscal event sub-type
Data attributes for iFIX
Actors
Input
Verb & Noun
Output
Attributes
Does it trigger a fiscal event
Fiscal event type
Fiscal event sub-type
Data attributes for iFIX
Actors
Input
Verb & Noun
Output
Attributes
Does it trigger a fiscal event
Fiscal event type
Fiscal event sub-type
Data attributes for iFIX
Actors
Input
Verb & Noun
Output
Attributes
Does it trigger a fiscal event
Fiscal event type
Fiscal event sub type
Data attributes for iFIX
Actors
Input
Verb & Noun
Output
Attributes
Does it trigger a fiscal event
Fiscal event type
Fiscal event sub type
Data attributes for iFIX
Actors
Input
Verb & Noun
Output
Attributes
Does it trigger a fiscal event
Fiscal event type
Fiscal event sub type
Data attributes for iFIX
Actors
Input
Verb & Noun
Output
Attributes
Does it trigger a fiscal event
Fiscal event type
Fiscal event sub-type
Data attributes for iFIX
Actors
Input
Verb & Noun
Output
Attributes
Does it trigger a fiscal event
Fiscal event type
Fiscal event sub-type
Data attributes for iFIX
Actors
Input
Verb & Noun
Output
Attributes
Does it trigger a fiscal event
Fiscal event type
Fiscal event sub-type
Data attributes for iFIX
Actors
Input
Verb & Noun
Output
Attributes
Does it trigger a fiscal event
Fiscal event type
Fiscal event sub-type
Data attributes for iFIX
Actors
Input
Verb & Noun
Output
Attributes
Does it trigger a fiscal event
Fiscal event type
Fiscal event sub-type
Data attributes for iFIX
Actors
Input
Verb & Noun
Output
Attributes
Does it trigger a fiscal event
Fiscal event type
Fiscal event sub-type
Data attributes for iFIX
Actors
Input
Verb & Noun
Output
Attributes
Does it trigger a fiscal event
Fiscal event type
Fiscal event sub-type
Data attributes for iFIX
Actors
Input
Verb & Noun
Output
Attributes
Does it trigger a fiscal event
Fiscal event type
Fiscal event sub-type
Data attributes for iFIX
Actors
Input
Verb & Noun
Output
Attributes
Does it trigger a fiscal event
Fiscal event type
Fiscal event sub-type
Data attributes for iFIX
Actors
Input
Verb & Noun
Output
Attributes
Does it trigger a fiscal event
Fiscal event type
Fiscal event sub-type
Data attributes for iFIX
Actors
Input
Verb & Noun
Output
Attributes
Does it trigger a fiscal event
Fiscal event type
Fiscal event sub-type
Data attributes for iFIX
Actors
Input
Verb & Noun
Output
Attributes
Does it trigger a fiscal event
Fiscal event type
Fiscal event sub-type
Data attributes for iFIX
Actors
Input
Verb & Noun
Output
Attributes
Does it trigger a fiscal event
Fiscal event type
Fiscal event sub-type
Data attributes for iFIX
Request for Release of Funds from State Treasury - Revenue Expenditure
Actors
Input
Verb & Noun
Output
Attributes
Does it trigger a fiscal event
Fiscal event type
Fiscal event sub-type
Data attributes for iFIX
Actors
Input
Verb & Noun
Output
Attributes
Does it trigger a fiscal event
Fiscal event type
Fiscal event sub-type
Data attributes for iFIX
Actors
Input
Verb & Noun
Output
Attributes
Does it trigger a fiscal event
Fiscal event type
Fiscal event sub-type
Data attributes for iFIX
Actors
Input
Verb & Noun
Output
Attributes
Does it trigger a fiscal event
Fiscal event type
Fiscal event sub-type
Data attributes for iFIX
Actors
Input
Verb & Noun
Output
Attributes
Does it trigger a fiscal event
Fiscal event type
Fiscal event sub-type
Data attributes for iFIX
Actors
Input
Verb & Noun
Output
Attributes
Does it trigger a fiscal event
Fiscal event type
Fiscal event sub-type
Data attributes for iFIX
Actors
Input
Verb & Noun
Output
Attributes
Does it trigger a fiscal event
Fiscal event type
Fiscal event sub-type
Data attributes for iFIX
Actors
Input
Verb & Noun
Output
Attributes
Does it trigger a fiscal event
Fiscal event type
Fiscal event sub-type
Data attributes for iFIX
Actors
Input
Verb & Noun
Output
Attributes
Does it trigger a fiscal event
Fiscal event type
Fiscal event sub-type
Data attributes for iFIX
Actors
Input
Verb & Noun
Output
Attributes
Does it trigger a fiscal event
Fiscal event type
Fiscal event sub-type
Data attributes for iFIX
Actors
Input
Verb & Noun
Output
Attributes
Does it trigger a fiscal event
Fiscal event type
Fiscal event sub-type
Data attributes for iFIX
Actors
Input
Verb & Noun
Output
Attributes
Does it trigger a fiscal event
Fiscal event type
Fiscal event sub-type
Data attributes for iFIX
Collection of Revenue Receipt into the State Treasury
Actors
Input
Verb & Noun
Output
Attributes
Does it trigger a fiscal event
Fiscal event type
Fiscal event sub-type
Data attributes for iFIX
Actors
Input
Verb & Noun
Output
Attributes
Does it trigger a fiscal event
Fiscal event type
Fiscal event sub-type
Data attributes for iFIX
Actors
Input
Verb & Noun
Output
Attributes
Does it trigger a fiscal event
Fiscal event type
Fiscal event sub-type
Data attributes for iFIX
Actors
Input
Verb & Noun
Output
Attributes
Does it trigger a fiscal event
Fiscal event type
Fiscal event sub-type
Data attributes for iFIX
Actors
Input
Verb & Noun
Output
Attributes
Does it trigger a fiscal event
Fiscal event type
Fiscal event sub-type
Data attributes for iFIX
Actors
Input
Verb & Noun
Output
Attributes
Does it trigger a fiscal event
Fiscal event type
Fiscal event sub-type
Data attributes for iFIX
Request for Supplementary Grants (Same process for Revenue and Capital Expenditure)
Actors
Input
Verb & Noun
Output
Attributes
Does it trigger a fiscal event
Fiscal event type
Fiscal event sub-type
Data attributes for iFIX
Actors
Input
Verb & Noun
Output
Attributes
Does it trigger a fiscal event
Fiscal event type
Fiscal event sub-type
Data attributes for iFIX
Actors
Input
Verb & Noun
Output
Attributes
Does it trigger a fiscal event
Fiscal event type
Fiscal event sub-type
Data attributes for iFIX
Actors
Input
Verb & Noun
Output
Attributes
Does it trigger a fiscal event
Fiscal event type
Fiscal event sub-type
Data attributes for iFIX
Actors
Input
Verb & Noun
Output
Attributes
Does it trigger a fiscal event
Fiscal event type
Fiscal event sub-type
Data attributes for iFIX
Actors
Input
Verb & Noun
Output
Attributes
Does it trigger a fiscal event
Fiscal event type
Fiscal event sub-type
Data attributes for iFIX
Surrender of Excess / Savings (Same process for Revenue and Capital expenditure)
Actors
Input
Verb & Noun
Output
Attributes
Does it trigger a fiscal event
Fiscal event type
Fiscal event sub-type
Data attributes for iFIX
Actors
Input
Verb & Noun
Output
Attributes
Does it trigger a fiscal event
Fiscal event type
Fiscal event sub-type
Data attributes for iFIX
Actors
Input
Verb & Noun
Output
Attributes
Does it trigger a fiscal event
Fiscal event type
Fiscal event sub-type
Data attributes for iFIX
Actors
Input
Verb & Noun
Output
Attributes
Does it trigger a fiscal event
Fiscal event type
Fiscal event sub-type
Data attributes for iFIX
Actors
Input
Verb & Noun
Output
Attributes
Does it trigger a fiscal event
Fiscal event type
Fiscal event sub-type
Data attributes for iFIX
Actors
Input
Verb & Noun
Output
Attributes
Does it trigger a fiscal event
Fiscal event type
Fiscal event sub-type
Data attributes for iFIX
Budget Accounting
Process for monthly budget accounting/reporting for Receipts (Same Process for Revenue and Capital Receipts)
Actors
Input
Verb & Noun
Output
Attributes
Does it trigger a fiscal event
Fiscal event type
Fiscal event sub-type
Data attributes for iFIX
Actors
Input
Verb & Noun
Output
Attributes
Does it trigger a fiscal event
Fiscal event type
Fiscal event sub-type
Data attributes for iFIX
Actors
Input
Verb & Noun
Output
Attributes
Does it trigger a fiscal event
Fiscal event type
Fiscal event sub-type
Data attributes for iFIX
Actors
Input
Verb & Noun
Output
Attributes
Does it trigger a fiscal event
Fiscal event type
Fiscal event sub-type
Data attributes for iFIX
Process for monthly budget accounting/reporting -Expenditure (Same Process for Revenue and Capital Expenditure)
Actors
Input
Verb & Noun
Output
Attributes
Does it trigger a fiscal event
Fiscal event type
Fiscal event sub-type
Data attributes for iFIX
Actors
Input
Verb & Noun
Output
Attributes
Does it trigger a fiscal event
Fiscal event type
Fiscal event sub-type
Data attributes for iFIX
Actors
Input
Verb & Noun
Output
Attributes
Does it trigger a fiscal event
Fiscal event type
Fiscal event sub-type
Data attributes for iFIX
Actors
Input
Verb & Noun
Output
Attributes
Does it trigger a fiscal event
Fiscal event type
Fiscal event sub-type
Data attributes for iFIX
Budget Auditing
Process for budget auditing (have to explore if there are variations for revenue and expenditure)
Actors
Input
Verb & Noun
Output
Attributes
Does it trigger a fiscal event
Fiscal event type
Fiscal event sub-type
Data attributes for iFIX
Definition of Format of Fiscal Event Sub-Types
Annexures
Annexure I
Definitions
Revenue Receipts:
Revenue Expenditure:
Capital Receipts:
The capital receipts are loans raised by the Government from the public (these are termed as market loans), borrowings by the Government through the sale of Treasury Bills, the loans received from Central Government and bodies, disinvestment receipts and recoveries of any loans and advances given.
Capital Expenditure:
Type of Scheme – Central Sector, Centrally Sponsored, State Plan Scheme
Central Sector
Centrally Sponsored Scheme
State Plan Scheme
Type of Loan/ Debt – State Internal Debt or through GoI
Government Debt
Internal Debt
Loans and Advances from GoI
Chart of Accounts
Coding pattern for the units of accounts
Receipts coding pattern
Expenditure coding pattern
Criticism of current COA: Issues in Old COA structure as per Sundaramurti Committee:
Proposed New Chart of Account
Existing COA
What information can be derived solely from COA
What more needs to be done
Single Nodal Account (SNA)
Overview
Benefits of SNA
Implementation arrangement of SNA

Key implementation issues wrt SNA
Annexure II- Potential Impact of iFIX on Budgetary Processes (Work in Progress)
State Finance Department Lens
Budget Planning
Budget Preparation
Budget Allocation
Budget Execution
State Line Department Lens
Budget Planning
Budget Preparation
Budget Allocation
Budget Execution
Annexure III - Exploring Use Cases for Gender Budgeting using iFIX
Gender Budget - A Brief Overview
Gender Budgeting in India - How are Gender Budget Statements structured?
Gender Budget Statement - What are the challenges/gaps in GBS preparation?
iFIX and Gender Budget - How can iFIX enable and support gender budgeting
iFIX and Gender Budget - Using the Fiscal Events-Based Approach
Fiscal Events-Based Approach of iFIX - Illustrations for Part A and Part B of the GBS
Annexure IV- Exploring Use Cases for Health using iFIX
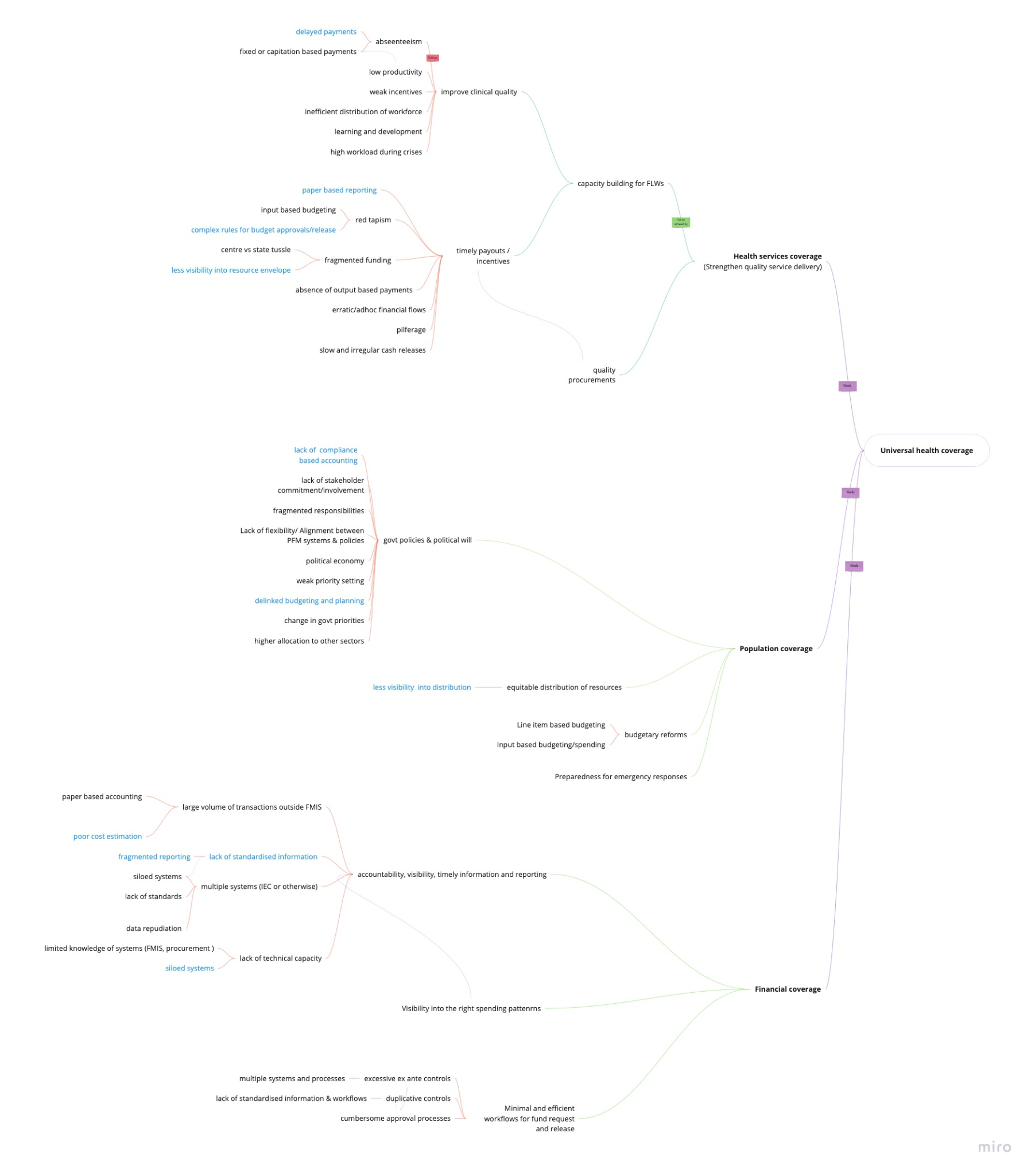
PFM in health - a brief overview
Understanding the problem space*

Centre sponsored NHM
iFIX and PFM in health - How can iFIX enable and support budgeting objectives

Opportunities
Last updated
Was this helpful?